Instance Verification Kit (IVK)
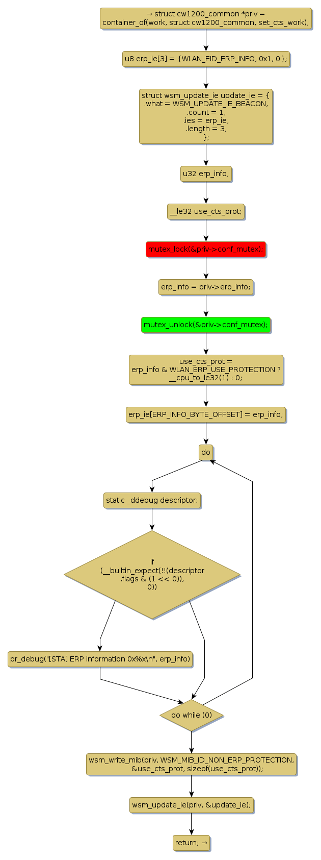
mutex lock @ [46860+30+/linux-3.19-rc1/drivers/net/wireless/cw1200/sta.c]
Instance Signature: conf_mutex
|
The Matching Pair Graph:
|
|
Function Name
|
Control Flow Graph (CFG)
|
Events Flow Graph (EFG)
|
Source Correspondence
|
|
cw1200_set_cts_work
|
|
|
[46522+19+/linux-3.19-rc1/drivers/net/wireless/cw1200/sta.c]
|